My Bachelors Degree Finishing Project, Simulation Based Policy Analysis for Turkish Meat & Dairy Markets






























































Presentation


See Presentation Below
This project explores how to improve the Turkish dairy and meat markets using a simulation model. These markets are closely connected, as both depend on livestock, and their prices often move together. By understanding these relationships, the model helps analyze the impact of different policies, aiming to create long-term stability in supply and prices for both dairy and meat products.
Problem Statement
With Turkey's growing population and increasing demand for animal-based foods, meeting everyone’s needs is becoming a challenge. High production costs, reliance on imported feed, and rising tourism-driven demand are pushing prices up. Importing animal products hasn’t been a long-term solution, as prices still stay high. To solve this, we need better policies that address the root issues in the dairy and meat markets.
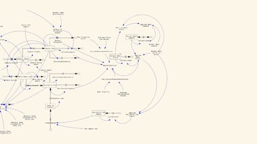
The goal is to understand and reduce price fluctuations in these markets. We used a system dynamics approach to build a simulation model that explains how the markets work, showing the connections between production, prices, population, and imports. This model helps us see the big picture and test the effects of different policies to find the best long-term solutions.
Goal & Methodology
Results
Protect dairy cows:
Stop dairy cow slaughtering to stabilize prices. This leads to a short-term feed price increase but allows for dairy cow exports later
Manage Cow Population Growth: When the dairy cow population reaches 7.5 million, start exporting excess cows for profit.
Boost Local feed Production:
Increase domestic feed production by 30% or expand pasture areas by 28.9% to reduce reliance on expensive imports
